Context:
What is InkDrop
When the Ink Drop, Words take shape.
A gamified app where users discover, collect, and curate their own museum of values and showcase what inspires them.
Each day, user open an InkDrop to uncover a quote and a small delight — a nudge of insight, a piece of flair user choose what to keep, what to let go. As the collection grows, so does user's avatar and space, slowly transforming into a living museum of the values that inspire themselves .
Each day, user open an InkDrop to uncover a quote and a small delight — a nudge of insight, a piece of flair user choose what to keep, what to let go. As the collection grows, so does user's avatar and space, slowly transforming into a living museum of the values that inspire themselves .
Background:
The Story Behind
I love the feeling of flipping to a random book page and finding a spark of inspiration for the day. That little moment of surprise, intention, and reflection is something I want to bring into a digital space — reflection tools that feel playful and light, not rigid like habit trackers.
Market Research:
The Search for Opportunities
- Wellness app downloads grew 54% during pandemic, now stabilizing at $500M annual revenue (Sensor Tower, 2023).
- Gamification market projected to reach $30.7B by 2025 (MarketsandMarkets).
- Gen Z behavior: 70% use apps for daily motivation/inspiration (Deloitte, 2022).
- Blind box purchases also indicates public interest in randomized rewards
Cultural Trend:
Cozy gaming has risen (Animal Crossing, Stardew Valley) → people want low-pressure progression games.
Digital self-expression: Avatars, personal spaces, and “showrooms” are increasingly popular as identity tools (Bitmoji, Zepeto)
Competitive Research:
Identifying the Pros & Gap in similar Products
Pros:
Algorithm programmed to personal preferences
Credible resources
Gap:
Lack of engagement, progress marker, playfulness and surprise
Over-gamification Fatigue
Generic Quotes
Collectable game apps: Pokemon TCG
- Purely for the act of collecting and building collections
- Not inspiring or insights offering
Wellness/Reflection apps: Calm, Headspace
- Good example for calming, reflective theme
- Massive & credible resources
- Might feel repetitive, less playful and no real engagement
Personalized/Creative insight apps: Costar, Pinterest
- Inspiring but feed-like consumption
- Lack long term progression or engagement
Gamified Habit apps: Habitica, Forest
- Can be too complicated for casual reflection
- Lean toward task lists rather than meaning & Aesthetics
- But engagement were proven through streaks + progression
Surveys & Interview:
Letting the People Speak
Values Practical and Personal Relevance Wisdom over Deep Insights
Prefer Short Engagement Window
Specificty of Engagement:
- Customization and Collection Matter
- Algorithmic Discovery Preferred to Manual Seeking
- Casual, Valuable & Personal Language over Robotic Notifications
- Prefer Visual sense of progress (non overwhelming) over Streaks.
- Category-First Thinking: Users don't think in abstract categories. They think in situations: "I'm stressed about work," "I'm feeling lonely," "I need motivation for this project."
The Process with Users In Mind:
Building Personas to Guide Decision-making
The Process with Users In Mind
Narrowing Down Core Values & Mission
Core Users:
College Student/Recent Graduate
Personality:
- Enjoys collecting, customization, and visual progression
- Responds well to gentle, friendly nudges rather than pressure
Pain Points:
- Feels disconnected from generalized, one-size-fits-all self-help content
- Often seeks inspiration without a clear goal, relying on what surfaces naturally
- Struggles to revisit or rediscover previously saved insights when they’re needed
Aspirations:
- Wants reflection to feel visual, personal, and values-driven
- Seeks a steady, manageable daily ritual that fits into a busy schedule
- Looks for insights that feel timely and relevant to real-life situations
The Opportunities, Solutions and Goals:
Inkdrop can be the intersection of wellness, reflection, gamification, and creativity
- Daily, Bite-sized rituals that feel light weight and not too complicated
- Emphasizing Meaning & Identity than Chores
- More Personal, More Engaging
- Playful collectibles (characters/space upgrades and curations)
- Visual Sense of Progress & Reflections
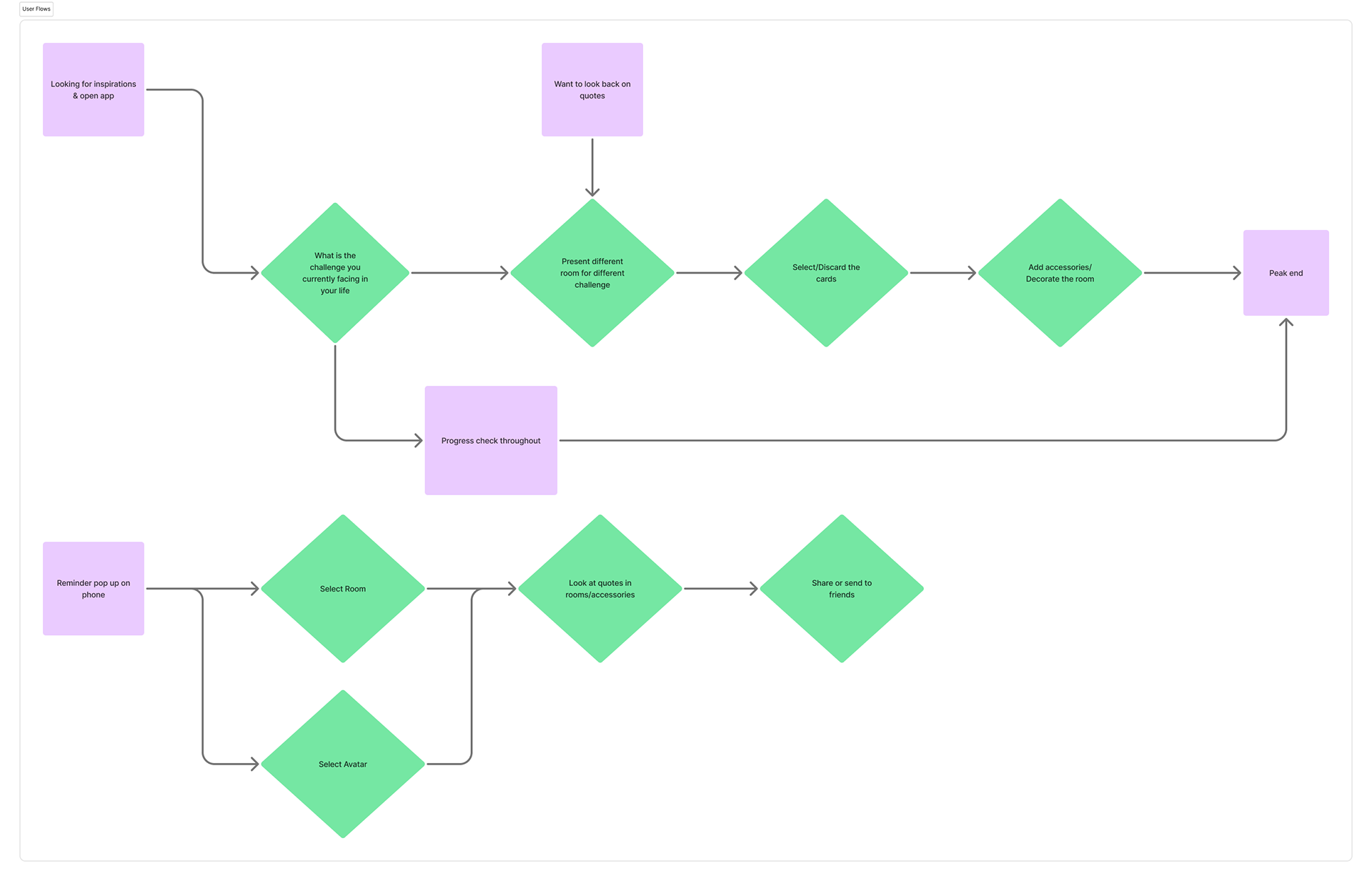
Brainstorming & Planning:
Flow Chart
2 main scenarios:
Top: Daily first time check-in
Bottom: Notification popup on home screen
Design Taking Shape:
Branding Designed to Feel Human & Calm
Graphics and textures in Inkdrop are intentionally hand-drawn, raw, and imperfect. Organic marks and visible irregularities add a human touch, softening the interface and distancing it from polished perfection. This imperfect aesthetic gently reminds users that growth and reflection don’t require flawlessness—only presence.
Design Solutions & High Fidelity Mockup:
Enjoyable Engagement Grounded in Identity, Meaning & Autonomy
Joy emerges through small moments of play—opening the daily drop, dragging items onto the avatar like a toy, and receiving gentle praise at the peak and end of the experience.
Identity and meaning are sustained through user agency: choosing what to keep or discard, and how to archive insights—either as quote-only or paired with visual artifacts. These low-stakes decisions support autonomy and self-expression, allowing users to build a collection that feels personal, meaningful, and free from pressure.
All It Takes is 5 Minutes!
By keeping interactions simple and time-bounded, the app lowers the barrier to reflection, allowing this meaningful activity to fit naturally into everyday routines.
Designing Voices: Tone & Microtext
Because Inkdrop centers on collecting words and wisdom, language becomes part of the experience. Intentional microtext—gentle, unhurried, and reassuring—helps the interface feel as thoughtful as the quotes themselves. By avoiding directive or performance-driven language, the app builds trust and calm, communicating as a quiet companion rather than a demanding tool.
Here, Notifications feel like a quiet invitation from a friend—always present when needed, never rushed or demanding. The welcome and landing pages carry the same softness: calm, open, and visually engaging without calling for urgency.
A visual collections that is non-overwhelming and calming
A structured grid system and generous negative space give each quote and visual artifact room to breathe. By spacing content thoughtfully and limiting what appears at once, Inkdrop stays light and uncluttered—inviting reflection without overwhelm.